新浪军事 中国军情

美媒称解放军5位60后将军晋升中将 军官年轻化

新华网

关注

美媒称,有迹象显示,中国人民解放军获得了改观,不像几年前一样都是老年将领,而是充满了年轻血液。另外,随着年轻军官升至将军级别,解放军将军的整体年龄水平也逐渐下降。这意味着解放军将发生翻天覆地的变化。

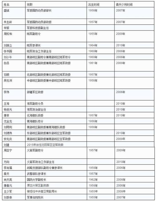
据美国《赫芬顿邮报》网站10月5日报道,北京一名熟悉中国军队事务的消息人士表示,这一说法并非夸大其词,因为自今年八一建军节以来,已有一批少将晋升为中将。很多五十出头的军官——即所谓的“六零后”——获得了晋升。在晋升为中将的27名军官中,有5人是“六零后”。

报道称,通过晋升名单可以看出,中国军队变得年轻化了。其中一个很能说明问题的例子是52岁的陆军参谋长刘振立。他是引人注目的年轻力量,2010年以46岁的年龄成为少将,这次再次获得晋升,成为解放军最年轻的中将。

另一个例子是54岁的国防大学副校长肖天亮。他在2008年46岁时成为少将,这次也晋升为中将。其他获得晋升的年轻血液包括56岁的陆军政治工作部主任张书国;南部战区陆军司令员,56岁的刘小午;南部战区陆军政委,55岁的白吕。少将级别的年轻血液则更多。

报道称,现在,“六零后”在解放军所有将领中仅占10%左右。不过,据信他们的能力和水平都很高。毫无疑问,未来他们将成为领导中国军队的主要人才。可以这样说,中国军队的未来是光明的。

加载中...