新浪军事 中国军情

想联和中国搞月球基地 现在俄还能拿出什么来合作

环球时报

关注

据《防务世界》网站报道,俄罗斯航天局长罗戈津7月12日对记者说:“今天早晨,我们与中国航天局举行了电话会议。我们同意共同开始研究如何建立一个月球科学基地。这个项目向所有人开放,包括美国人。”此前,俄罗斯还宣布,到2029年要实现载人登上月球。

那么,俄罗斯的想法现实吗?

在中国的月球探索规划当中,比较现实的远景项目也不过是载人登月而已。航天探索活动耗资巨大,虽然科学成果可以带来长期受益,但所谓“领先半步是先进,领先三步是烈士”,太过超前的航天活动往往会给国民经济带来巨大压力,欲速则不达。         

[俄航天局长罗戈津]

如此说来,俄罗斯提出的“月球基地”计划,似乎有很浓厚的科幻色彩。可实际上,月球对俄罗斯来说,是个异常紧迫而又沉重的话题。美国的2024年载人重返月球计划不但是官商齐上阵,还积极招揽加拿大、欧洲、日本参与国际合作。不但NASA自己正在推进SLS超级火箭和猎户座飞船的研制,马斯克的太空探索技术公司、贝索斯的蓝色起源公司,以及一大批商业航天企业,积极响应NASA的商业月球货运计划。加拿大已经选派了航天员参加美国登月计划,欧洲已经同意参加NASA的“地月轨道空间站”建设,加上日本刚刚和美国签署月球合作协议。虽然从技术角度说,美国人未必能在2024年再次登上月球,但是以美国为首、带动盟国大规模占领和开发月球的气势已经形成。美国人在总结历史时曾经指出,任何一个民族,只要能率先把主要经济社会活动范围转移到某个新的域,就能在文明竞争中占得先机。西方的大航海、美国的空中优势和太空优势,都证明了这一点。月球就是下一个新的域,美国只要主导了月球,开发和利用月球上的无尽资源,就能对其他国家再次形成压倒性优势。

任何一个有抱负的民族都不会接受美国对月球的主导权。但回顾过去30年的历史,会发现俄罗斯没有向月球发射过哪怕一克质量。所有的雄心壮志都写在PPT上。更为可怕的是,在可预见的未来,俄罗斯联邦都拿不出预算来支持探月活动。         

[俄罗斯新型地月飞船]

于是乎,任何人站在俄罗斯航天部门领导人的位置上,都会做出唯一合理的选择:找中国合作。

俄罗斯在航天合作上的口碑不算太好。我们知道,航天合作并不是买东西,往往意味着用自己的关键技术去交换别人的同等水平关键技术,求得共同进步。但俄罗斯的态度从来都是“你出钱,我出货,技术转移不要谈”。即使在国际空间站合作中,俄罗斯也从来不肯转让技术。韩国与俄罗斯联合研制“罗老”号火箭时,虽然韩国出了大价钱购买第一级火箭,但俄罗斯甚至在韩国境内的车间里关上大门,不准韩国人旁观火箭发射准备活动。俄罗斯出口给美国的RD-180发动机则是一个特例,这是美国出钱、委托俄罗斯研制的,合同中明确要求俄罗斯必须共享所有技术文件。当时,经济困窘的俄罗斯也没有其他选择。美俄关系恶化后,俄罗斯屡次试图为RD-180打开中国市场,但坚决要求中方只采购成品,不求购技术。俄方的态度,也是中俄航天合作至今规模有限的主要原因之一。

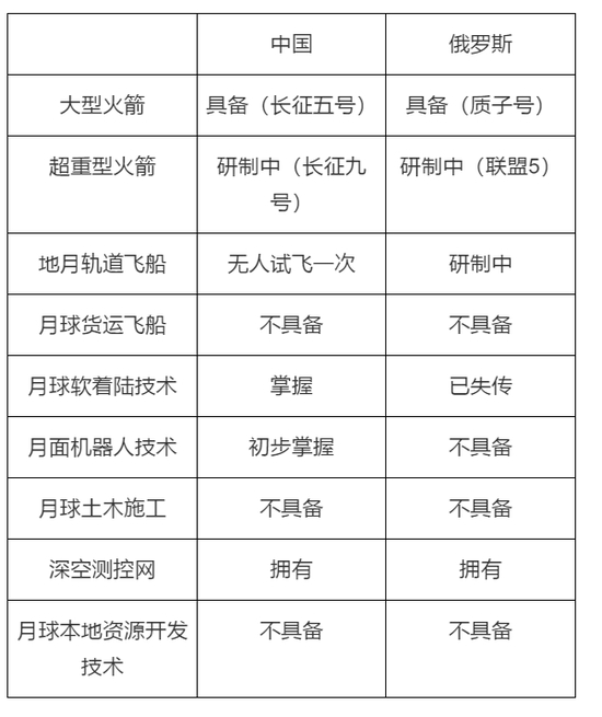
人的态度是可以改变的,如果俄罗斯忽然采取了开放的态度,那么中俄可以携手建设月球基地、与美国分庭抗礼吗?从技术角度来说,月球基地需要几大关键技术。我们不妨列表讨论。          

可以发现,如果要搞月球基地,中国掌握的关键技术似乎比俄罗斯还多一些。理论上说,双方可以在都不具备的技术领域开展合作,俄罗斯还可以设法复刻能源号火箭,给月球货运飞行提供更多的选择。上述一切都有一个前提:双方各自投入充足的资金,负责各自承担的那部分研发和飞行项目。但是,这肯定超过了俄罗斯财政的能力。

[联盟5火箭]

很显然,俄罗斯航天部门一定会希望中国成为月球基地的主要出资方,俄罗斯在这个过程中能够再次得到机会,恢复和升级自己的航天科研生产能力,并且再次谋求进阶,推动俄罗斯进入跨越地月的新文明形态。不得不说,这种想法的可操作性恐怕不算太高。在过去10多年时间里,俄罗斯因为垄断国际载人航天飞行能力,坐收美、欧、日等国的船票钱,形成了惯性思维。可这样的惯性必定不可能延伸到月球项目上。所以,俄罗斯要是真想动员中国一起搞月球基地,自己还是要多筹备一些资源。

加载中...